- Mensajes: 1
- Gracias recibidas: 0
Actualizaciones
- Novedades en manuales de mecánica 51 nuevos manuales disponibles
- Primera actualización de 2020 con 55 nuevos manuales de mecánica
- Primera actualización de 2019 con 36 nuevos manuales de mecánica
- Primera actualización de 2018 32 nuevos manuales de mecánica
- Primera actualización de 2016 incluida reparación de manuales erróneos
ALTERNADOR GRAND CHEROOKE 2005
- MEXICO ALEXANDER SG
-
Autor del tema
- Fuera de línea
- Fresh Boarder
-
Menos
Más
14 años 10 meses antes #23529
por MEXICO ALEXANDER SG
ALTERNADOR GRAND CHEROOKE 2005 Publicado por MEXICO ALEXANDER SG
HOLA A TODOS: QUISIERA QUE ME AYUDARAN CON UN PROBLEMITA QUE TENGO CON UN ALTERNADOR DE GRAND CHEROKEE 2005, SUCEDE QUE UN CLIENTE NOS LLEVO LA CAMIONETA PORQUE SUPUESTAMENTE NO CARGABA EL ALTERNADOR ADEMAS DE QUE SE LE CAMBIO EN OCTUBRE DEL AÑO PASADO (2010) EL ACUMULADOR. LA BATERIA SOLO ESTA DESCARGADA Y SE PROCEDIO A DESMONTAR EL ALTERNADOR PARA VER SI EL PROBLEMA PROVENIA DE AHI, SE LE HIZO TODOS LOS CAMBIOS NECESARIOS A LA PIEZA Y AL MOMENTO DE VOLVER A INSTALAR LA PIEZA, ME DICEN QUE LA PIEZA TIENE DOS LINEAS A LAS CUALES VAN CONECTADAS UNA A LA COMPUTADORA Y LA OTRA AL SWITCH DE ALIMENTACION O ENCENDIDO, LA LINEA DEL SWITCH ME DICEN QUE ESTA BIEN PERO LA OTRA ES LA QUE NO RESPONDE DE MANERA QUE SE PRENDE EL INDICADOR DE LA BATERIA EN EL TABLERO Y NO LLEGA LA SEÑAL POR LO CUAL PENSAMOS QUE HAY QUE REVISAR LA LINEA QUE VA DEL ALTERNADOR A LA COMPUTADORA Y ESTA CONECTADA ESA LINEA MEDIANTE UN REGULADOR. AL PARECER ANTERIORMENTE LE PASARON CORRIENTE A LA CAMIONETA A LA INVERSA DE LA MANERA QUE PENSAMOS QUE ESTO AFECTO A LA COMPUTADORA..SERA CIERTO? POR FAVOR AYUDENME O QUE ME SUGIEREN HACER?
Por favor, Identificarse o Crear cuenta para unirse a la conversación.
- Jesus_06
-
- Fuera de línea
- Junior Boarder
-
Menos
Más
- Mensajes: 24
- Karma: 2
- Gracias recibidas: 2
14 años 10 meses antes - 14 años 10 meses antes #23530
por Jesus_06
Respuesta de Jesus_06 sobre el tema ALTERNADOR GRAND CHEROOKE 2005
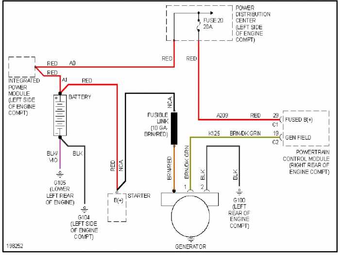
Mira amigo.. te sugiero que hagas lo siguiente: te anexo el diagrama de la Grand Cherokee Limited 2005 y checa si el circuito esta tal y como te especifica el diagrama (checa continuidad y que no haya corto circuito)si es asi y todo esta bien entonces algo puede andar mal con la computadora. ademas, por lo que comentas de la conexion incorrecta que hicieron no dudo que haya salido dañado un componente. Espero ayudar amigo. P.D. Si no es el diagrama solo dime bien que vehiculo es y yo te paso el correcto.
Última Edición: 14 años 10 meses antes por Jesus_06.
Por favor, Identificarse o Crear cuenta para unirse a la conversación.
Buscar en MDM
Últimos Manuales
Actividades en MDM
Manuales de Taller de Coches
Comparte información mecánica sobre coches en este grupo. Puedes subir y descargar manuales sobre coches, tanto manuales de taller como...
Andres de la torre creado el nuevo tema ' Renault oroch no carga, pero cuando enciendo las luces si carga' en el foro.
12 meses
Oroch 2.0 modelo 2019.
compre bateria nueva y fue cuando me di cuenta que el coche no carga.
enciendo el clima y baja el voltaje a 11 volts.
pero si enciendo las luces si carga 13.5 v aprox.
¿alguien ya paso por esto?
le agradeceria su ayuda.
Saludos
Leer Más...
Manuales de Taller de Motos
Comparte información mecánica sobre motos en este grupo. Puedes subir y descargar manuales sobre motos, tanto manuales de taller como información...
Noticia del canal electrónico no encontrada




